Update : may 8th, 2017

Mini-Maxi Voltage Processor

En français
back to summary


Description

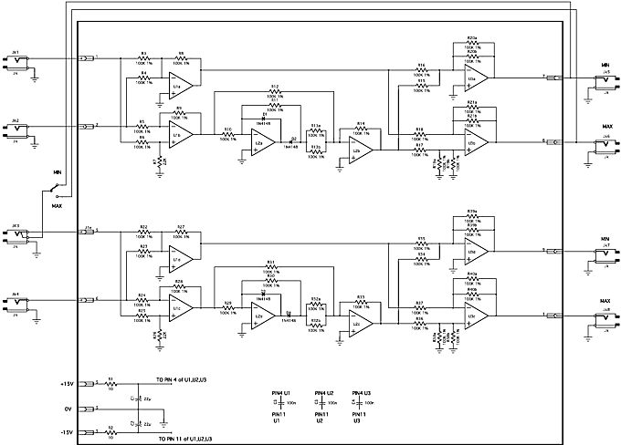
The purpose of this module is to process multiple sources in order to retain two signals which are respectively the minimum and the maximum of the input signals. Basically, each submodule has two inputs that can be fed with either CVs or audio signals, and two outputs, one is the maximum value and the second is the minimum value. The two submodules can be chained to achieved more complex functions or combine more than two inputs. 
The design of such a min-max processor can be addressed by two different approaches : current processing (see reference at the end of the page) or voltage processing. As far as I am concerned, I preferred using the voltage one. This way the min-max processor can be built with elementary blocks such as adders, subtractors and full-wave rectifiers which only involve ordinary components (OPAs, resistors and diodes).
This circuit is mainly dedicated to processing control voltages, as an example it can be used to creat a new sequences out of the outputs of two sequencers. The outputs of the MIN-MAX modules are for one the highest pitches of both original sequences and for the second the lowest pitches... In the second case, it extracts the bass line out of the original sequences.
Also it can be used as a nice wave modifier if you feed input one with a sinewave or the triangle signal of a VCO and connect input two to a LFO, a ADSR or another VCO...

The max function or MAX(a,b) can be simulated with addition, subtraction and absolute value operators, it reads :


The min function or MIN(a,b) reads :

The absolute value operator is obtained using a full wave rectifier !

Besides, as a default the inputs are grounded, therefore if one plugs a signal in an input and nothing in the other, the signals collected at the MIN and MAX outputs are the negative and positive halves of the signal, respectively.


Following is the result of a spice simulation of the circuit based on my
schematic.

Spice3 simulation
Circuit

Input signals

Output signals


Schematic diagram




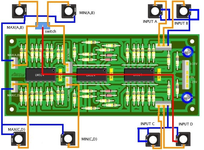
Printed circuit board and component layout


PCB







Component layout





Download the schematic as a PDF file

Download the PCB as a PDF file


Building instructions

reference
value
quantity
U1,U2,U3
LM324 or TL074
3
D1,D2,D3,D4
1N4148
4
R1,R2
10
2
R3,R4,R5,R6,R7,R8,R9,R10,R11,R12,R13a,R13b,R14,R15,R16,R17,R18,
R19a,R19b,R20a, R20b,R21a, R21b, 

R22,R23,R24,R25,R26,R27,R28,R29,R30,R31,R32a,R32b,R33,R34,R35,R36,
R37,R38a,R38b,R39a,R39b,R40a,R40b
100K 1%
46
JK1 to JK8
jack socket
8
C3,C4,C5
100n
3
C1,C2
22µF 50V
2
SW1
SPDT switch
1

Wiring



Front panel
Panel design


Download the silkscreen mask as a PDF file

Download the silkscreen mask as a JPEG file

Settings and trimming


This circuit requires no trimming, it must work as is.

References


J. Castillo, J.L. Pérez, Instrumentation and Development, Vol 3 Nr 9, 1998:43-55

back to summary