Update : jan. 3rd 2018

Voltage controlled low frequency oscillator

(version #1)
En français
back to summary


Description
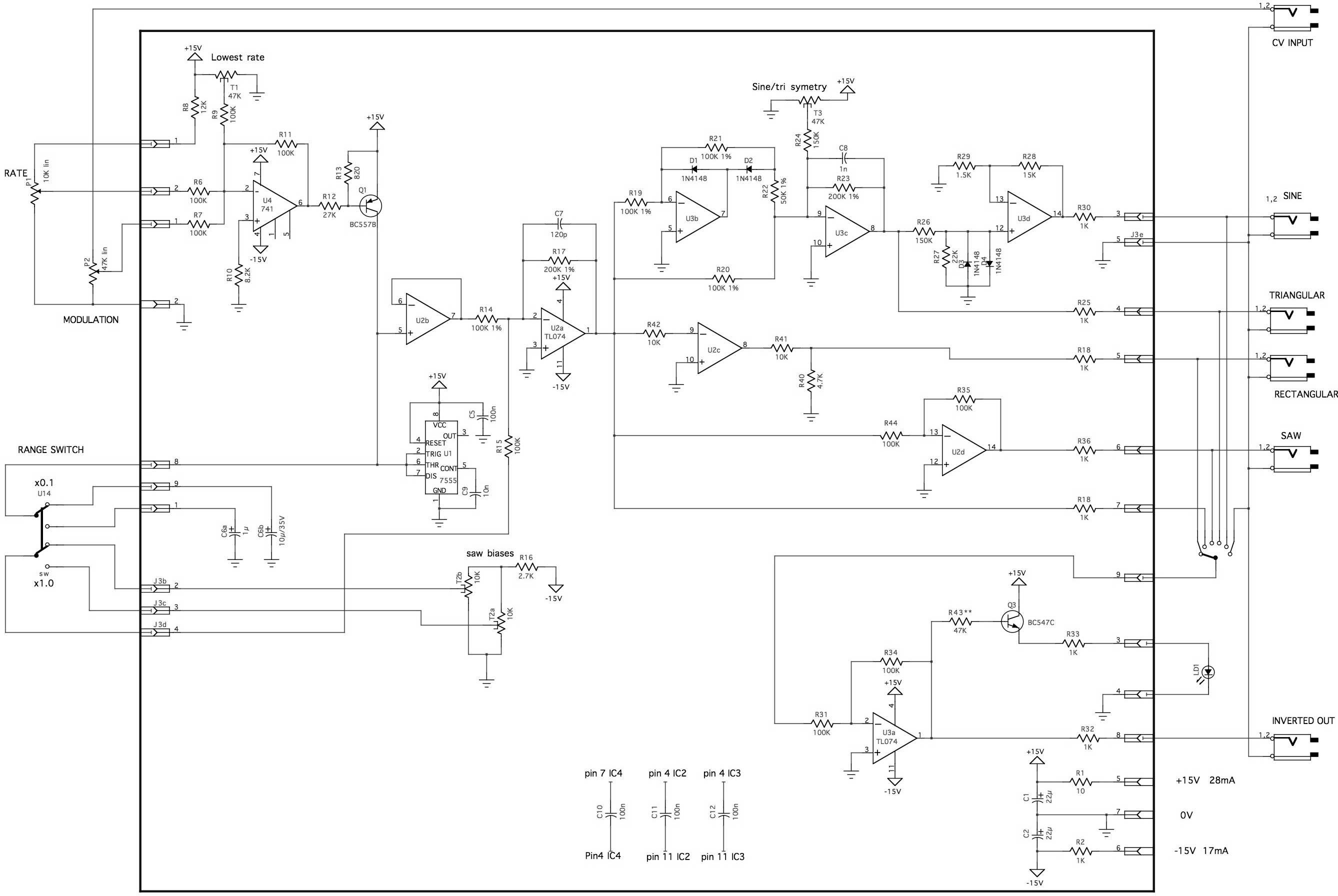
This module is a very useful utilty module in a modular synthesizer. It provides low frequency signals with different waveshapes that can be used to modulate and control many other modules. Another interesting feature of such a module is that its oscillation rate can be controlled by a CV.
In this version, the frequency can be set with the RATE knob between 0.1Hz (10s repetition rate) and 100Hz (0.01s repetition rate) or between 0.01Hz (100s rate) and 10 Hz, depending on the rate switch.
The frequency can be modulated in an exponential manner using the FM socket, the FM level knob let us control the amount of modulation.

The signals that are available at their own direct output sockets : SAWTOOTH (rising ramp), TRIANGLE, SINE and SQUARE.
Furthermore, the INV OUT socket provides any of the above  but  inverted with reference to the direct outputs. The signal is selected through a 6 position rotary switch : OFF (no signal), SINE, TRIANGLE, SAWTOOTH (rising ramp), RAMP (falling ramp) and SQUARE.

The oscillating heart of the circuit is based on the "design idea" by J. Brice (1976) . The wavshaper part is based on very basic classical buiilding blocks such as summers, inverters, full-wave rectifier and non-linear waveshaper.

The oscillation rate is indicated by a yellow LED, the brightness of which being linked to the signal at the INV OUT socket.

August 16th, 2006, I introduced an enhanced version, as a matter of fact when switching from one timing cap to another, the SAW BIAS setting would change. In order to have perfect waveshapes for both range I modified the schematic and PCB to add a second T2 trimmer (T2b) that let us adjust the waveshapes for both ranges.

Schematic diagram





Printed circuit board and component layout

IMPORTANT  : for version 1 make sure to solder a jumper wire i) as a replacement for R5, and ii) where the dashed line
PCB







Component layout







Download the schematic as a PDF file

Download the PCB as a PDF file

BEWARE! The document orientation is set such that it can be printed directly on "Press & peel" paper or on a mylar. In the last case, make sure that the side of the mylar with the toner lays on the copper side of the PCB.

Building instructions

reference
value
quantity
U1
7555 (CMOS version of the 555)
1
U2,U3
TL074
2
U4
LM741 or TL071
1
Q1
BC557B
1
Q3
BC547
2
D1,D2,D3*,D4*
1N4148 , * matched for better performance
4
R5
must be bypassed with a strap

R1,R2
10 2
R13
820 1
R18,R25,R30,R32,R33,R36
1K 6
R29 1.5K 1
R16
2.7K 1
R40
4.7K 1
R10 8.2K 1
R41,R42
10K 2
R8
12K 1
R28
15K 2
R27
22K 1
R12
27K 1
R22
50.1K or 49.9K 1
R6,R7,R9,R11,R14,R15,R19,R20,R21,
R31,R34,R35,R44
100K 13
R24,R26
150K 2
R17,R23
200K 2
C7
120p
1
C8
1n
1
C5,C9
10n
2
C10,C11,C12
100n
3
C6a
1u
1
C6b
10uF
1
C1,C2
22uF
2
T2a,T2b
10K multi-turn 2
T1,T3
47K or 50K multi-turn
2
P1
10K lin
1
P2
47K lin
1
LD1
yellow LED
1
SW1
DPDT switch
1
SW2
rotary switch 6 pos. 1
JK1..JK6
jack socket
6
Note that R43 is mounted off board.
C6a and C6b, T2a and T2b are switched by the range switch

Wiring

Front panel
Panel design


Download the silkscreen mask as a PDF file

Download the silkscreen mask as a JPEG file

Settings and trimming




References


Wireless Word june 1976, J. L. Brice, Voltage-controlled ramp generator


back to summary