Modifié : 16 avril 2017

Saw Animator

in english
retour au sommair


Description

Le module Saw Animator module est un module intéressant pour augmenter le potentiel d'un système limité en nombre de VCO. Il permet de créer l'illusion que trois VCO dent de scie sont utilisés alors que seul un est effectivement disponible.


Voici quelques exemples sonores du patch précédent. Ces démos de 12s commence par 3s avec le son brut non modifié puis l'effet est inroduit.
  • dent de scie 8' , sortie #1 modulation lente
  • dent de scie 8' , sortie #1 modulation rapide
  • dent de scie 8',  sortie #1 et sortie 2, modulation lente
  • dent de scie 8',  sortie #1 et sortie 2, modulation rapide
  • dent de scie 8',  sortie #1 modulation lente et sortie #2 modulation rapide
  • dent de scie 16',  sortie #1 et sortie #2, modulation lente
  • dent de scie 16',  sortie #1 et sortie #2, modulation rapide


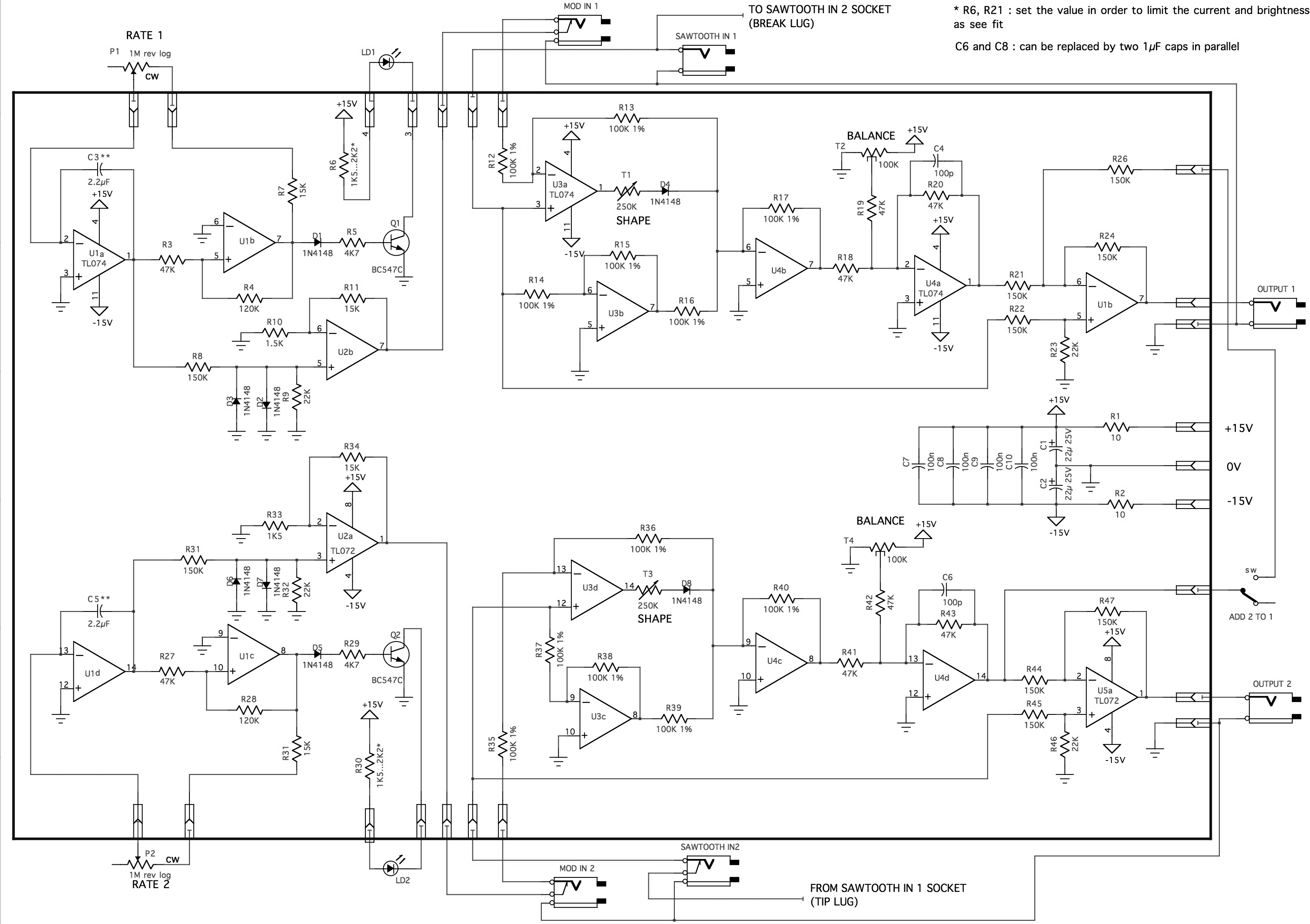
Schéma



NOTE IMPORTANTE: le circuit a été calculé pour traiter des signaux en dent de scie ayant une amplitude de -5V à 5V. Si vous désirez utiliser ce circuit avec des signaux d'amplitude plus faible ou non symétrique par rapport aux 0V il vous faudra redéfinir les valeurs de certaines résistances ...


Circuit imprimé et disposition des composants

NOTE : le Circuit imprimé ainsi qu'un kit de composant peuvent être achetés chez Soundtronics
Le circuit imprimé est ici un double-face mais peut être gravé comme un simple face (côté pistes) en utilisant des "straps"  et en soudant un fil côté piste entre la broche 3 d'U4 et la pastille libre de R22, et en soudant un fil côté piste entre la broche 12 d'U4 et la pastille libre de R45.
Circuit imprimé


Côté composants


Côté pistes



Implantation des  composants



Télécharger le schéma sous la forme d'un fichier PDF 


ATTENTION! Le document est formaté pour être directement imprimé sur un mylar pour photogravure ou sur du papier "press & peel". Assurez-vous que la face imprimée soit appliquée sur la face cuivrée du C.I., le texte doit alors être lisible directement.


Liste des composants et détails de construction

reference
value
quantity
U2,U5
TL072
2
U1,U3,U4
TL074
3
Q1,Q2
BC547C
2
D1,D2,D3,D4,D5,D6,D7,D8
1N4148
8
R1,R2
10 ohm 5%
2
R6,R10,R30,R33
1.5k 5% 4
R5,R29
4.7k 5% 2
R7,R11,R31,R34
15k 5%
4
R9,R32
22k 5% 2
R3*,R18,R19,R20,R27*,R41,R42,R43 47k 1%, *5%
8
R12,R13,R14,R15,R16,R17,R35,R36,R37,R38,R39,R40 100k 1%
12
R4,R28 120k 5% 2
R8*,R21,R22,R23,R24,R26,R31*,R44,R45,R46,R47
150K  1%, * 5%
11
C6,C7
100pF
2
C8,C9,C10,C11 100nF 3
C3(a,b),C4(a,b) 2.2µF Wima 63V (or 2x1µF film polyester) 2
C1,C2
22µF/25V electro.
2
T2,T4
100K ajustable multi-tour
2
T1,T3
250K or 220K ajustable multi-tour 2
LD1,LD2
LED jaune
2
P1,P2
1MC  potentiomètre rev log 2
Jk1,Jk2,Jk3,Jk4,Jk5,Jk6
6,5 mm socle jack
6


Câblage 

The wiring diagram is only valid for the latest version of the PCB (june 17th 2007)! 

Face avant
Panel design


Download the silkscreen mask as a PDF file 


Download the silkscreen mask as a  JPEG file 



Réglages


Il y a quatre résistances  ajustables à régler. Notez que la procédure de réglage est la même pour T1/T3 et T2/T4.

Réglage de T1 (SHAPE trimmer).
  1. mettez à la masse l'entrée  MOD IN #1
  2. injectez un signal DENT DE SCIE (amplitude -5V à +5V) sur l'entrée SAW IN #1
  3. connectez un oscilloscope sur la sortie  OUTPUT #1
  4. vérifiez l'allure du signal, il peut ressembler à ceci ou bien cela
  5.  réglez T1 de façon à obtenir ce signal
Réglage de T2 (BALANCE trimmer)
  1. réglez T2 de façon à équilibre le signal de sortie entre -5V et +5V

supprimez la mise à la masse de l'entrée MOD IN #1, vous devriez voir une DENT DE SCIE onduler au rythme du LFO interne

Effectuer les mêmes réglages pour T3 et T4 en remplaçant les entrées et sorties par celles du second canal.



Références

Bernie Hutchins , JAES 1981 "Analog circuit for Sound Animation", and Electronotes #87
Digisound 80 Modular, Waveform multiplier  
Scott Bernadi's, Obesifier Waveform Animator, OG3 synth
Elektor november 1982, (french version only !)

La galerie des constructeurs
Voici des photographies des modules yusynth ADSR fabriqués par d'autres bricoleurs de par le monde.


Nom : Louis van Dompselar
Pseudo : Etaoin
Projet: : Casia MS01
Lieu: : Utrecht, Netherlands
Site web: www.casia.org/modular

Nom  : Patrick
Pseudo : Baronrouge
Projet: JHC live lab
Lieu: Toulon, France
Site web : http://myspace.com/patjhc
Nom  : Paul Darlow
Pseudo : Krisp1
Projet: Krisp1
Lieu: Toulon, France
Site web : http://www.krisp1.com

Nom:  Bill and Will
Pseudo:  'ills
Projet:  Dragonfly Alley
Lieu:  New Jersey, USA
Site web: dragonflyalley.com
Nom:  David M. Ingebretsen
Pseudodigembre
Projet
LieuSalt Lake city, USA
Site web: www.xmission.com/~dingebre
Nom : Zarko
Projet modulaire :
Lieu: Gardanne, France
Site web :


Nom  : Steven Brenner
Pseudo :

Projet modulaire:
Lieu : Waterloo, Ontario, Canda
Site web  :


retour au sommaire