Modified : oct. 8th. 2017 Sequential Router

En français
back to summary


Description

This module was designed in order to create complex and intricated sequences out of three basic sequences provided by one or more external sequencers.
As a matter of fact, it is a kind of sequential (maximum six steps) multiplexer that makes it possible to route three analogue inputs to two different outputs.
For each step, a rotary switch offers nine possible routes (number sare for inputs and letters for outputs, A2-B1 reads  output A receives input 2 and output B recives input 1) : A1-B1, A1-B2, A1-B3, A2-B1, A2-B2, A2-B3, A3-B1, A3-B2 and A3-B3. For the STEPs #2 to #6 the first position of the rotaries is the sequence RESET function.
Strictly speaking this offers more than 531.441 possible combinations !
The steps are shifted either using a push button or by an external GATE signal. The routing sequence is reset to start position using a RESET push button or by an external signal. Yellow LEDs indicate which STEP is active.

Note that it can be used also for sequencing-multiplexing three audio sources to two audio channels !

NOTE : I have limited the circuit to 6 steps because of a 2U panel was too small for 8 rotary switches and jacks. However, the same PCB and components can be used to extend it to 8 steps. Read the notes on the schematics and see the different component layout versions. You will have to design your own front panel for the 8 steps version, though.

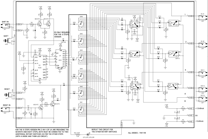
Schematic



Q1 and Q2 constitute a Schmitt trigger that shapes the input pulse in order to clock a 4520 binary ripple counter. The first three bits of this counter are used to address a 4051 analogue multiplexer. The output 6 of the 4051 is used to reset the ripple counter such that the maximum number of steps is limited to 6. The outputs 0 to 5 of the 4051 are sent to the rotary switches which address a matrix of diodes forming OR logical gates that control six analogue switches (DG412). Q3 and Q4 provides the circuitry for external reset.

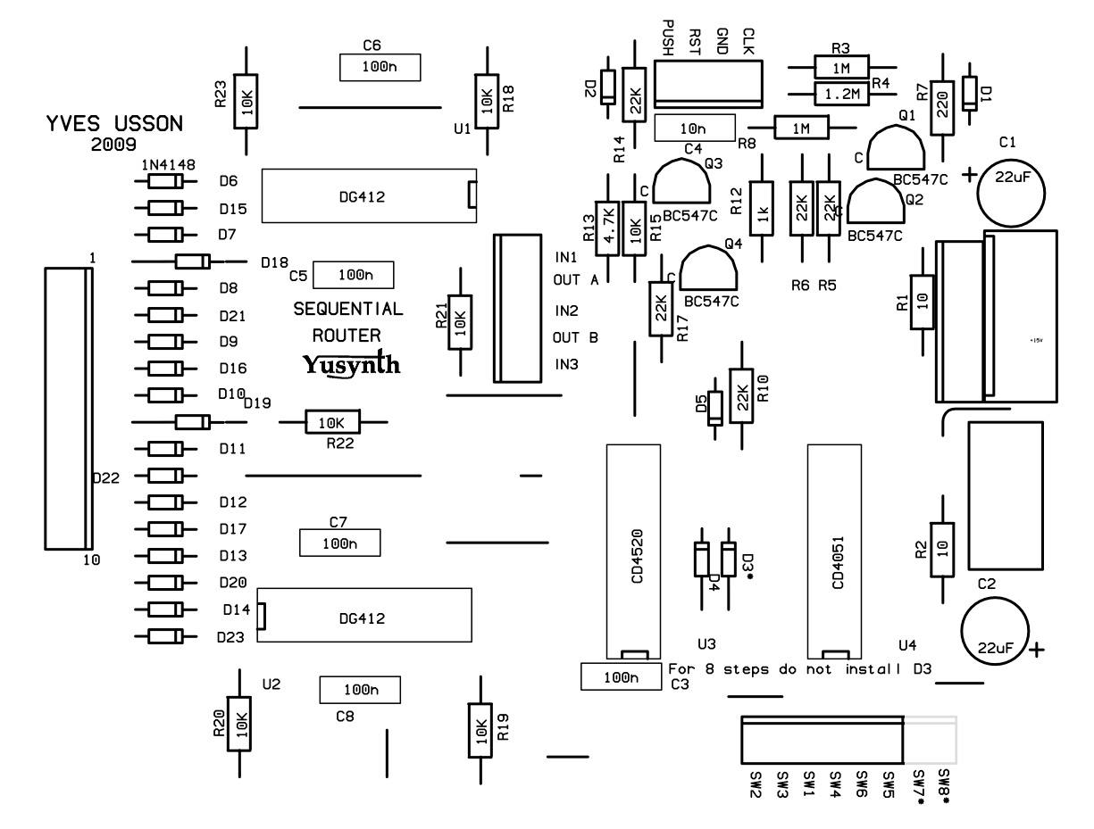
Printed Circuit Boards and Component Layout

In order to make the wiring simpler, I designed a couple of PCBs to host the rotary switches and the extra components for driving the LEDs.
PCB design


Layout 6 steps version   Layout 8 steps version
 
                           

  
                          

Download the schematic as a PDF file 
Download the PCB as a PDF file 

WARNING ! The document is formatted to be printed directly on a mylar for photo-etching or a "press & peel" paper. Make sure that when the printed face of mylar is in contact with the copper side of the PCB, the lettering can be read normally.

,

List of parts and building instructions

reference
value
number
U1,U2
MAXIM DG412
2
U3
CD4520
1
U4
CD4051
1
Q1,Q2,Q3,Q4
BC547C
4
D1 to D29 (D30 to 31, no D for the 8 steps version)
1N4148
29 (30)
R1,R2
10 ohm
2
R7
220 ohm
1
R12
1K
1
R24,R25,R26,R27,R28,R29 (plus two for the 8 steps version)
1.2K
6 (8)
R13
4.7K
1
R15,R18,R19,R20,R21,R23,R22
10K
7
R5,R6,R10,R14,R17
22K
5
R3,R8 1M
2
R4 1.2M
1
C4 10nF 1
C3,C5,C6,C7,C8,C9,C10 100nF 8
C1,C2 10µF or 22µF/35V electro. 2
LD1,LD2,LD3,LD4,LD5,LD6 (LD7, LD8)
yellow LED
6 (8)
SW7,SW8
push-button switch (push to make)
2
SW1
rotary switch 9 pos 1
SW2,SW3,SW4,SW5,SW6 (plus two for the 8 steps version)
rotary switch 10 pos
5 (7)
Jk1,Jk2,Jk3,Jk4,Jk5,Jk6,Jk7
6,5 mm jack socket
7

Wiring


Front plate
Panel design


Download the silkscreen mask as a PDF file 


Download the silkscreen mask as a  JPEG file 
Here is the panel for the 6 steps version. I did not design a panel for the 8 steps version, I leave this to you and your imagination.


Trimming


No trimming is required







Name :
Pseudo :
Modular project :
Location :
Website :




back to summary