Modified : feb. 19th 2017

Quadrature VC-LFO

En français
back to summary


Description

The quadrature LFO is a special module that was not found on many modular synthesizers back in 1970s. Mostly, only companies like Polyfusion, Buchla or Serge would propose such a weird LFO.
Basically, it is a sinewave LFO with four outputs which are running at the same rate but are phase shifted by increment of 90°. That is, the first output has a shift of 0°, the second 90°, the third 180° and the fourth 270°.

What is it useful for ? Mostly it is for modulating simultaneously up to four sources at the same rate but out of phase. This makes it possible to achieve so called "Barber pole" effects or "Shepard tones". For example, imagine that you connect each output of the Quad-LFO to the V/oct input of four different VCOs, then you'll hear continuous though steady (paradoxical, ain't it !) rising and falling intermangled pitches (see ,).
It can be used also to drive four VC-panners to create rotating sound effects that fill the stereo space.

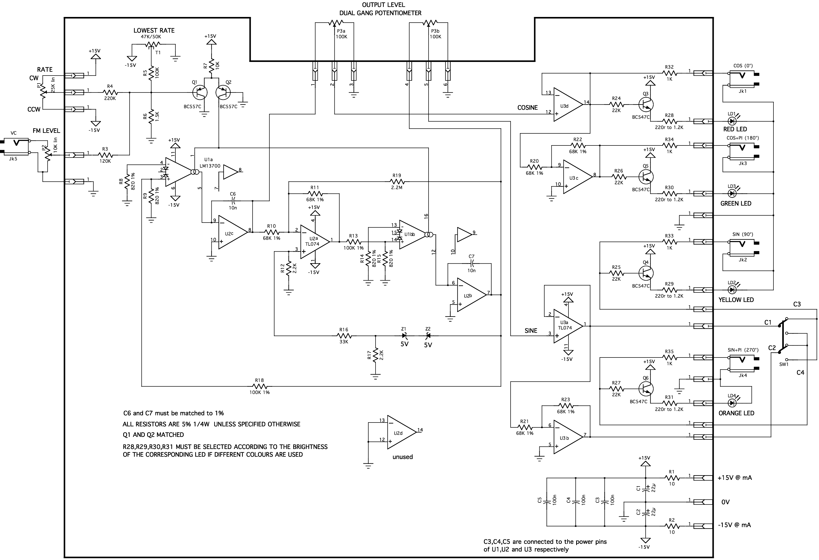
The core of the circuit is based on the quadrature oscillator circuit of Ian Fritz's ChaQuO chaos oscillator . I modified it in order to have voltage control of the frequency and also I added buffers with output LED indicators and a toggle switch that makes it possible to exchange the phase of the 90° and 270° signals in order to change the direction of the phase rotation. This simple trick is very handy when performing "barber pole" modulations.
Each LED show the positive part of the corresponding signal, they are organized on a circle to visualize the phase differences between the signals.

Schematic





Printed Circuit Board and Component Layout

PCB design






Layout






Download the schematic as a PDF file 
Download the PCB as a PDF file 

WARNING ! The document is formatted to be printed directly on a mylar for photo-etching or a "press & peel" paper. Make sure that when the printed face of mylar is in contact with the copper side of the PCB, the lettering can be read normally.
Don't forget to solder the 3 straps ! Q1 and Q2 are matched transistor and must be glued together (by their flat side).

List of parts and building instructions

reference
value
number
U1
LM13700
1
U2,U3
TL074
2
Q1,Q2
BC557C (Vbe matched)
2
Q3,Q4,Q5,Q6
BC547C
4
Z1,Z2
zener diode 5V
2
R1,R2
10
2
R8,R9,R14,R15
820 1%
4
R28,R29,R30,R31
selected resistor between 220 ohm and 1.2k depending on the brilliance of the associated LED
4
R32,R33,R34,R35 1k 5%
4
R6
1.5k 5% 1
R12,R17
2.2k 5% 2
R7
10k 5% 1
R24,R25,R26,R27
22k 5% 4
R16
33k 5% 1
R10,R11,R20,R21,R22,R23 68k 1%
6
R5
100k 5% 1
R13,R18 100k 1%
2
R3
120k 5% 1
R4
220k 5% 1
R19
2.2M 5% 1
T1
47k/50k single turn trimmer
1
C6,C7
10nF matched to 1%, polyester
2
C3,C4,C5
100nF multilayer ceramic
4
C1,C2
22µF/25V electro.
2
LD1
red LED
1
LD2
yellow LED 1
LD3
green LED 1
LD4
orange LED 1
P1
22K/25K linear potentiometer
1
P2
10k lin potentiometer
1
P3
2x100K linear dual gang potentiometer
1
SW1
DPDT
1
Jk1,Jk2,Jk3,Jk4,Jk5
6.5 mm jack socket
5
all resistors are 5% 1/4W unless specified otherwise

Wiring




Front plate
Panel design


Download the silkscreen mask as a PDF file 


Download the silkscreen mask as a  JPEG file 



Trimming


Connect an oscilloscope on the 0° output, (settings 1ms/square, 1V/square)
Set the RATE potentiometer to 10, the FM LEVEL pot to 0 and the OUTPUT LEVEL to 10.
The module must work as soon as powered however at startup the amplitude of oscillation is quite low (0.1V) and it takes some oscillation cycles to reach the normal amplitude of oscillation (something like -8V/+8V), it reaches its maximum amplitude. When, it's oscillating at its steady amplitude, set the frequency pot to the minimal rate (fully counter clockwise) then adjust the trimmer T1 in order to set the lower rate (the lowest rate achievable is around 30s per cycle).
Now set the rate to approximately 1s per cycle, the LEDs should lit in turn, for example RED, then YELLOW, then GREEN, then ORANGE or conversely. If this is not the case swap the connections of the LEDs. Toggle the switch, now the LEDs must lit in the opposite direction.


References

Ian Fritz's ChaQuO page :
More on Separd tones :
More on Tritone paradox : 
The DIY builders' gallery
Here are the photographs of the yusynth Noise-SH modules built by other synth geeks around the world.
Thank you  guys for sending me these nice photos.



Name  :
Pseudo :
Modular project:
Location
:
Web site :



back to summary