Modified : sep. 30th. 2017

Dual GATE DELAY

En français
back to summary


Description

This module has two separate units that can be triggered either by one single GATE signal or by two separate GATE signals. Each unit provides two output signals :
  • a delayed GATE signal (0-10V) with delay that can be set between 1ms and 1s;
  • a log rising control voltage (0-10V). 
This module is useful for building up complex cannon sequences, trigger delayed events or to drive a VCA for creating a delayed vibrato.

The output GATE signal is on only if the input GATE signal is still on. The output GATE signal returns to 0V as soon as the input is off.

The output SLEW signal starts rising when the input GATE signal is set, and stabilises at 10V. It returns to 0Vas soon as the input is off.

David Ryle shot a nice ideo showing how to use this module to create out of beat events in a sequence :


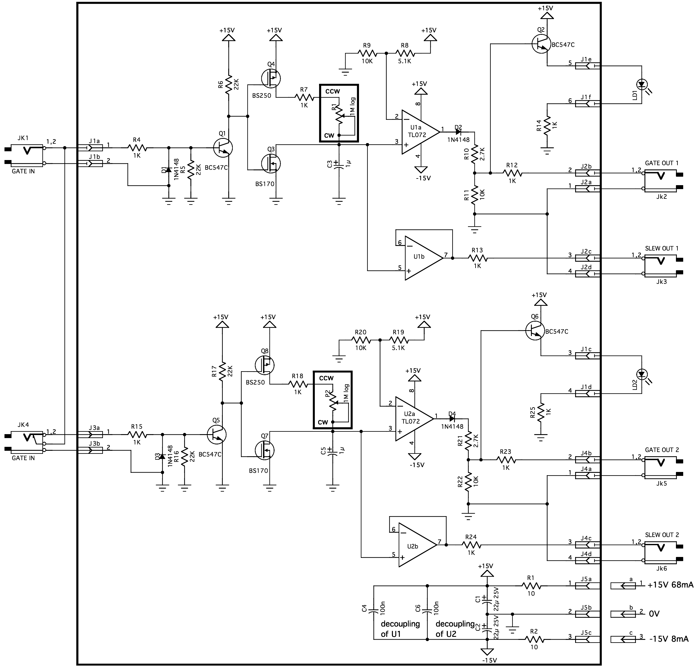
Schematic



How this circuit works is quite simple. Diode D1 protects the inputs from negative voltage. When no GATE signal is there, Q1 is not conducting and the gates of Q3 and Q4 are maintained at a positive voltage (+15V).
In such a case, Q3 (N-MOSFET) is conducting and maintains C3 at a potential of 0V, Q4 (P-MOSFET) is not conducting. The U1b OPA is a voltage follower buffer and the output SLEW voltage is at 0V. The U1a OPA is acting as a comparator, the voltage at pin 3 is smaller than the voltage (+10V) at pin 2, the output GATE OUT remains at 0V.  When a GATE signal (>2V) is applied to the GATE input, Q1 becomes saturated and the voltage applied to the gates of Q3 and Q4 is close to 0V. Q3 switches off while Q4 switches on. Therefore, C3  starts to charge  itself  at a rate depending on the  sum of R7 and P1. With the values selected for R7 and P1 the charging time varies  from 1ms to 1s . The output level of the comparator U1a stays at -15V as long as the voltage at C3 is smaller than 10V, the diode D1 blocks this negative voltage and the GATE OUT stays at 0V. When the voltage at C3 reaches 10V it toggles the comparator and its output becomes +15V.  R10 and R11 are mounted as a voltage divisor (2/3) and the GATE OUT signal is limited to 10V.
When the GATE input signals returns to 0V, the status of Q3 and Q4 is toggled and C3 is discharged very rapidly through Q3. All outputs return to 0V.
Transistor Q2 is connected to the output of the comparator and drives a red LED.

Printed Circuit Board and Component Layout

PCB design


Layout






Download the schematic as a PDF file 
Download the PCB as a PDF file 

WARNING ! The document is formatted to be printed directly on a mylar for photo-etching or a "press & peel" paper. Make sure that when the printed face of mylar is in contact with the copper side of the PCB, the lettering can be read normally.
Get the silkscreen as a PDF file 


List of parts and building instructions

reference
value
number
U1,U2
TL072
2
Q1,Q2,Q5,Q6
BC547C
4
Q3,Q7
BS170
2
Q4,Q8
BS250
2
D1,D2,D3,D4
1N4148
4
R1,R2
10 ohm
2
R4,R7,R12,R13,R14,R15,R18,R23,R24,R25
1k
10
R10,R21
2.7k
2
R8,R19
5.1k
2
R9,R11,R20,R22
10k
4
R5,R6,R16,R17
22k
4
C4,C6
100nF
2
C3,C5
1µF polyester film 2
C1,C2
22µF/25V electro.
2
LD1,LD2
red LED
2
P1,P2
1M log potentiometer
2
Jk1,Jk2,Jk3,Jk3,Jk4,Jk5,Jk6
6,5 mm jack socket
6
Note that there is no R3...

Wiring


Note that the wiring of the LEDs is not shown.

Front plate
Panel design


Silk-screening


Download the silkscreen mask as a PDF file 


Download the silkscreen mask as a  JPEG file 



Trimming


This circuit requires no setting or trimming. It must work right away.


References

Information and datasheet for BS170  
Information and datasheet for BS250  

The DIY builders' gallery
Here are the photographs of the yusynth GATE DELAY modules built by other synth geeks around the world.
Thank you  guys for sending me these nice photos.



Name : Suit and Tie Guy
Modular project : STG Soundlab
Location : Chillicothe,
USA
Website : http://stgsoundlabs.com/
STG builds and sells a small series of this module with my agreement. 




back to summary