Modified : jan 1st. 2007

AUTO-BEND

En français
back to summary


Description

This module is very useful utility module to simulate the transient frequency bend that can be heard at the onset of a note played by some instruments such as trumpets and oboes. The same effect could be achieved using an ADSR module connected to the FM input of a VCO. However, having such a dedicated autobend module makes it possible to reserve ADSR modules for a "posher" use.

I have designed a single PCB that can be used either to build a single 1U module or a dual 2U module.

The TIME knob let choose the bend time within a range from 1ms to 0.5s (this can be extended by changing some part values). Two outputs are provided than can be set independently within a range of +/- one octave. Switches are also provided to enable/disable the autobend function.


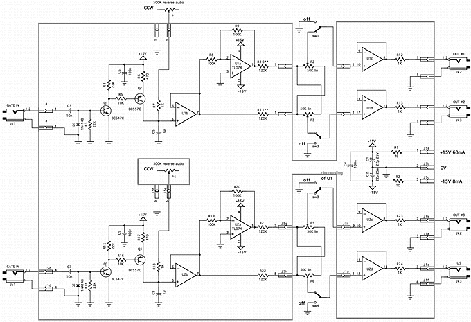
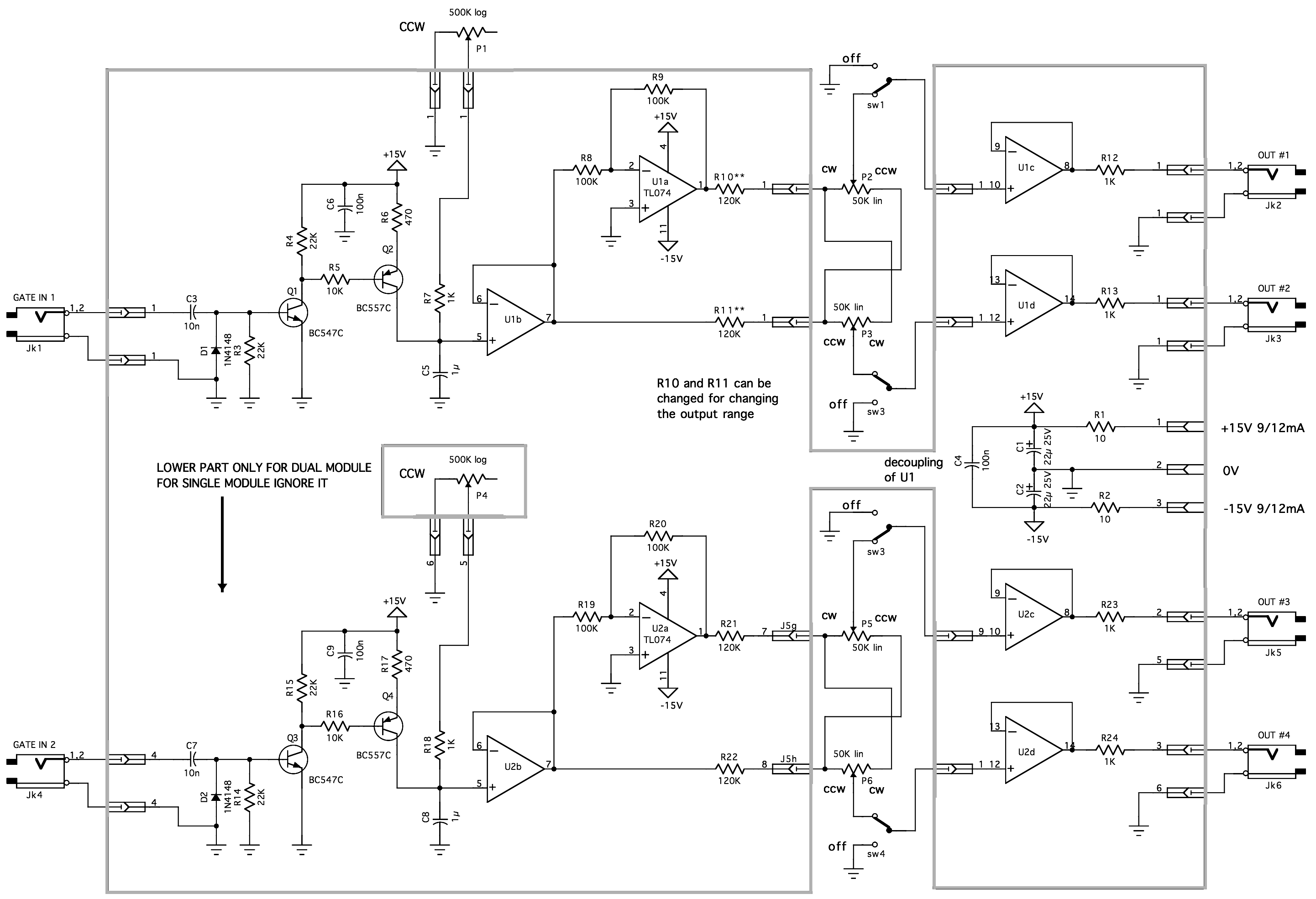
Schematic



How it works :
When no GATE signal is applied to the GATE IN jack, the R3 resistor pulls down the base of Q1(NPN) to ground level. Thus, Q1 is forced to the non-conductive state and in turn forces Q2(PNP) to the non-conductive state. When a GATE signal (>3V) is applied to the GATE IN jack, the rising edge of the GATE signal is differentiated by the capacitor C3 and converted to a positive pulse (few ms). The diode D1 filters out the negative pulse that arises on the falling edge of the GATE signal. The positive pulse turns Q1 to a brief conductive state. When Q1 is conductive, Q2 is turned to the conductive as well. During this brief conductive state, the capacitor C5 is quickly charged. When Q1 and Q2 return to non-conductive state, the capacitor starts discharging through R7 and P1. The discharge time depends on the value of P1 and can be set from 1ms to 0.5s . The variation of voltage at the level of C5 is measured by the voltage follower U1b. This voltage is inverted by U1a and the direct and inverted voltage are sent through R10 and R11 to the clockwise lug and counter clockwise lug of two the potentiometers P3 and P4. Each pot has its wiper connected to a voltage follower (U1c,U1d) through a toggle switch. This switch makes it possible to disconnect the autobend effect.
With the resistor values selected for R10, R11 and P2, the output range can be set between -1V (-12 semitones) and +1V (+12 semitones). By changing the value of R10 and R11, one can adjust the maximum range to what one see fit.

Printed Circuit Board and Component Layout

PCB design


Layout
1U version



2U version


Download the schematic as a PDF file 
Download the PCB as a PDF file 

WARNING ! The document is formatted to be printed directly on a mylar for photo-etching or a "press & peel" paper. Make sure that when the printed face of mylar is in contact with the copper side of the PCB, the lettering can be read normally.


List of parts and building instructions

reference
value
number
U1,U2*
TL074
1 / 2*
Q1,Q3*
BC547
1 / 2*
Q2,Q4*
BC557
1 / 2*
D1,D2*
1N4148
1 / 2*
R1,R2
10 ohm
2
R6,R17*
470 ohm
1 / 2*
R7,R12,R13,R18*,R23*,R24*
1K
3 / 6*
R5,R16*
10K
1 / 2*
R3,R4,R14*,R15*
22K
2 / 4*
R8,R9,R19*,R20* 100K 1%
2 / 4*
R10,R11,R21*,R22* 120K*** 1%
2 / 4*
C3,C7*
10nF
1 / 2*
C4,C6,C9*
100nF
2 / 3*
C5,C8*
1µF polyester film or 1µF/35V tantalum polarised**
1 / 2*
C1,C2
22µF/25V electro.
2
P2,P3,P5*,P6*
50K lin potentiometer
2 / 4*
P1,P4*
500K**** log potentiometer
1 / 2*
SW1,SW2,SW3*,SW4*
SPDT switch
2 / 4*
Jk1,Jk2,Jk3,Jk4*,Jk5*,Jk6*
6.5 mm jack socket
3 / 6*
* only required for the dual module.
** if using a tantalum capacitor, make sure that it is mounted on the PCB such that the - pin is connected to the ground rail.
*** with 120K for R10,R11 the range of the output is +/-1V that is +/-1 octave, you may change the value of these resistors to achieve a greater or smaller range
**** with a 500K potentiometer the TIME range is 1 ms to 0.5s, if you wish a longer range (say 1s) use a bigger value (1M or 2M)
Wiring


Front plate
Panel design
    
           
Download the 1U silkscreen mask as a PDF file 
Download the 1U silkscreen mask as a  JPEG file 


Download the 2U silkscreen mask as a PDF file 
Download the 2U silkscreen mask as a  JPEG file 



Trimming


This circuit requires no setting or trimming. It must work right away.





Nom  : Patrick
Pseudo : Baronrouge
Projet modulaire: JHC live lab
Lieu : Toulon, France
Site web  : http://myspace.com/patjhc
Nom  : Fédéric Monti
Pseudo : Zarko
Projet modulaire:
Lieu : Gardanne, France
Site web  :


back to summary