
|
2 x
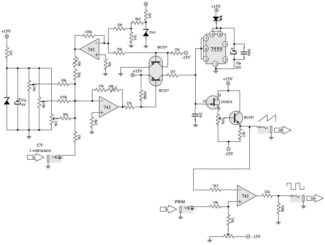
exponential VCOs |
Saw and square
signals, 1V/octave.
Based on a circuit designed by T.W.
Stride (Wireless World, october 1977)
|

|
1 x linear VCLFO |
Square, triangle and
sine signals, V/Hertz.
Based on an application note of the ICL8038 waveform generator |

|
1 x VC ramp
generator |
Ramp generator,
V/Hertz.
Based on PE
modular synthesizer (1975) 
|

|
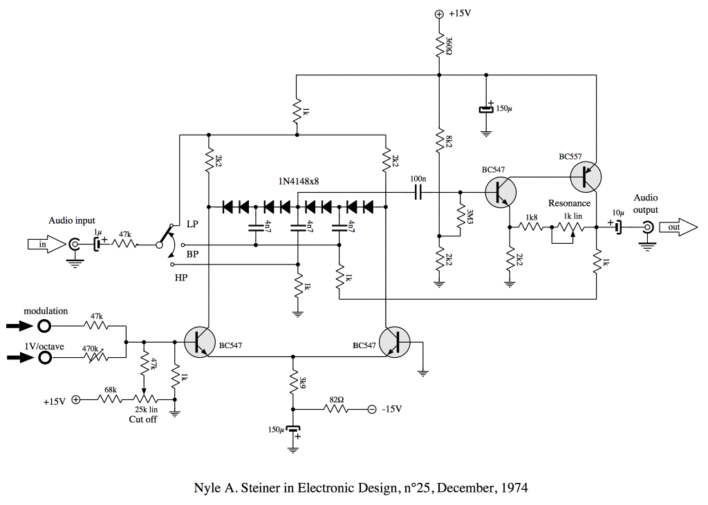
1 x VCF HP-BP-LP |
The now famous
Steiner-Parker VCF, designed by Nyle
Steiner (Electronic Design, December, 1974) 
|

|
1 x HP filter |
A classical source
controlled filter, 12db/octave
high-pass filter
|

|
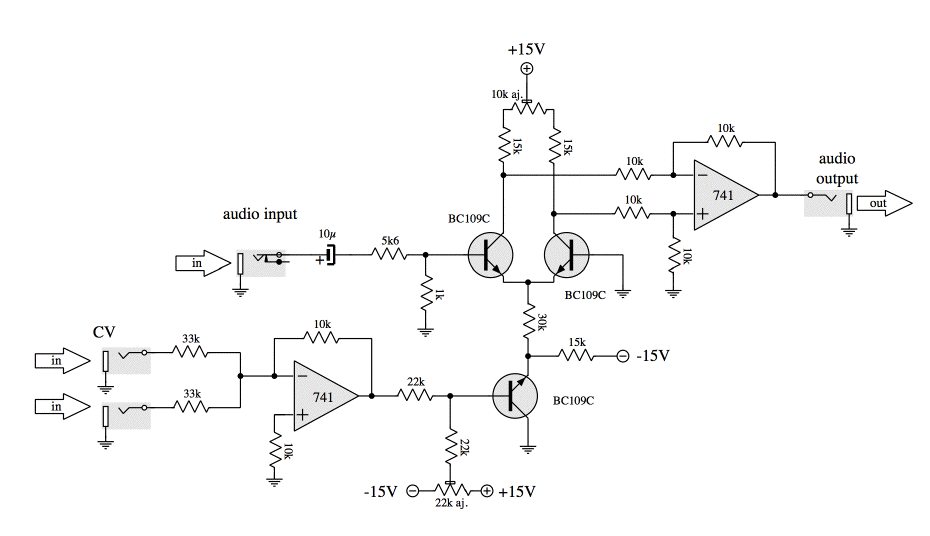
1 x VCA |
A differential pair
of transistors with a voltage
controlled current
source. |
|
1 x balanced
modulator |
A very classical
design based on the µA796
(ancestor of the LM1496).
|

|
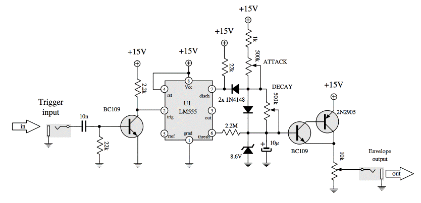
2 x AD shape
generators |
Attack & decay
(10ms to 10s).
|

|
1 x noise
generator |
White and pink
noise. |

|
4 x voltage
processors |
1 x voltage adder
1 x voltage subtractor
2 x voltage amplifiers |