Modifié : 16 sept 2019

Wavefolder

ou le "Plieur d'onde"

In english 
retour au sommaire


Description

Ce module peu courant recèle de merveilleuses possibilités sonores. Il s'agit d'un module qui va transformer de façon non-linéaire et contrôlable un signal d'entrée de forme simple (un triangle ou une dent de scie) en un signal de forme complexe favorisant des harmoniques de rang élevé. Le module est basé sur le Wavefolder B de Jürgen Haible  auquel j'ai ajouté mon "Simple VCA" en entrée pour contrôler dynamiquement le changement de forme et un amplificateur en sortie pour mettre les signaux dans une gamme +/-5V (10V crête à crête). Le résultat est vraiment impressionnant et un "patch" élémentaire VCO (triangle ou dent de scie) vers Wavefolder piloté par un ADSR donne déja un système de synthèse performant.


Des exemples sonores :  
    exemple 1 : variations progressives du CV2         
    exemple 2 : modulation d'enveloppe, on notera que seuls trois réglages sont modifiés, CV1 CV2 et l'attaque de l'ADSR. J'insiste sur le fait qu'il n'y a pas de filtre !!!!!    
   
Quelques oscillogrammes :
 


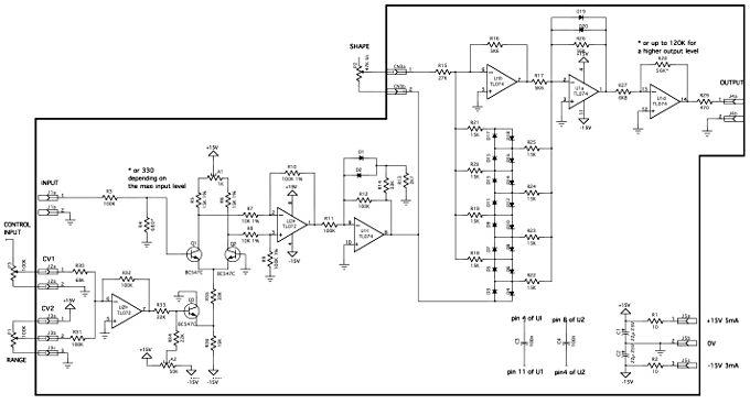
Schéma



Ce schéma est comporte trois parties : la première partie (gauche du schéma), basée sur U2, Q1 à Q3, est un amplificateur commandé en tension (VCA) qui accepte un signal d'entrée variant entre -10V et +10V et acceptant une tension de contrôle (CV1) de 0V à 15 V.  La deuxième partie, composée de U1b, U1c et U1d et des diodes D1 à D20, est en fait le Wavefolder B dessiné par Jürgen Haible . Enfin, la troisième et dernière partie est basée sur U1a et constitue un amplificateur dont le gain est calculé pour le niveau de sortie soit compris entre -10V et +10V.
Bien sur, s'il est nécessaire de modifier la gamme de fonctionnement (entrée et sortie) il suffit d'ajuster les valeurs de R20 et R21 en ce qui concerne le niveau d'entrée et R17 et R18 pour ajuster le niveau de sortie.

Circuit imprimé et disposition des composants

Dessin C.I.




Sérigraphie


Implantation des  composants



Télécharger le schéma sous la forme d'un fichier PDF
Télécharger le C.I. sous la forme d'un fichier PDF

ATTENTION! Le document est formaté pour être directement imprimé sur un mylar pour photogravure ou sur du papier "press & peel". Assurez-vous que la face imprimée soit appliquée sur la face cuivrée du C.I., le texte doit alors être lisible directement.
Télécharger la sérigraphie sous la forme d'un fichier PDF

Liste des composants et détails de construction

référence
valeur
quantité
U1
TL074 / LM324
1
U2
TL072 / LM358
1
Q1, Q2, Q3
BC547C ou similaire (Q1 et Q2 doivent être appariés)
3
D1 à D20
1N4148, appariées
20
R1,R2 10 ohms 2
R29
470 ohms
1
R4
330/680 ohms suivant le niveau maximal d'entrée
1
R13
2k7
1
R16,R17
5k6 2
R27
6k8 1
R7,R8 10k 1%
2
R5,R6,R18,R19,R20,R21,
R22,R23,R24,R25,R36
15k, *1%
12
R33,R34
22k
2
R15
27k
1
R14,R35
33k
2
R26,R28* 56k *R28 peut-être augmentée jusqu'à 120K suivant le niveau de sortie désiré
2
R30
68k
1
R3,R9,R10,R11,R12,R31,R32 100k
8
A1
1k ajustable muti-tours
1
A2
47k/50k ajustable multi-tours
1
C3,C4
100nF céramique ou polyester
2
C1,C2
22µF 35V polarisé
2
P2
potentiomètre 47k/50k Lin
1
P1,P3
potentiomètre 100k Lin 2
J1,J2,J3
socle jack
3

Câblage


Face avant
Dessin de la face


Sérigraphie

  
Télécharger le typon de sérigraphie sous la forme d'un fichier PDF

Télécharger le typon de sérigraphie sous la forme d'un fichier JPEG

Réglages


La seule partie requiérant un réglage est le VCA. Pour effectuer le réglage du VCA ne pas souder la résistance R1. Effectuer le réglage comme indiqué ci-après puis souder R1.

Les réglages sont relativement aisés si on utilise des transistors bien appairés pour Q1 et Q2, ainsi que des résistance à tolérance 1% pour R22 à R27. Pour effectuer les réglages il faut un oscilloscope double trace, un multimètre numérique ainsi qu'un générateur de signal triangulaire. Les réglages seront également facilités si on utilise des ajustables 10 tours.
  1. Réglez A1 et A2 à mi-course.
  2. Connectez le signal triangulaire (fréquence 1KHz, 10Vcc) à l'entrée, tournez P1 à fond dans le sens horaire (signal maximum).
  3. Connectez également le signal triangulaire sur la premier canal de l'oscilloscope.
  4. Connectez l'entrée CV1 à 0V et tournez P3 à fond dans le sens horaire (gain maximum).
  5. Connectez la sortie du VCA (borche 1 de U2a) au second canal de l'oscilloscope.
  6. Ajuster A1 de façon à obtenir un signal triangulaire parfaitement symétrique à la sortie (la façon la plus simple de procéder consiste à superposer la trace du canal 2 avec la trace du canal 1 de l'oscilloscope. Il se peut que vous ayez à jouer également à jouer sur le réglage de A2 pour réduire le gain en cas de saturation simultanée des crêtes positives et négatives.
  7. Ensuite, tournez à fond P1 dans le sens anti-horaire (0V) et ajustez A2 pour supprimer tout signal à la sortie

Références

Il existe différentes variantes de Plieurs d'onde, voici quelques sites avec des informations intéressantes
Jurgen Haible's WaveFolder  : http://www.jhaible.de/jh_wavefolder.html
Grant Richter's WaveWarper  : http://www.musicsynthesizer.com/DIY/Grant/CVtwister2.html
Ken Stone's WaveMultiplier  : http://www.cgs.synth.net/modules/cgs29_wave_multiplier.html
Ian Fritz's Wavolver  : http://home.comcast.net/~ijfritz/sy_cir6.htm

La galerie des constructeurs
Voici des photographies des modules yusynth Wavefolder fabriqués par d'autres bricoleurs de par le monde.



Nom : Czaba ZVEKAN
Projet :
Location : Basel, Switzerland
Site web
Nom : Oliver ABPLANALP
Projet : Cave studio
Lieu : Schaffhausen, Switzerland
Site Web : http://www.cavestudio.ch

Nom  : Patrick
Pseudo : Baronrouge
Projet modulaire: JHC live lab
Lieu : Toulon, France
Site web  : http://myspace.com/patjhc

Nom : Sebo
Projet :
Lieu: Argentine
Site web :http://www.cosaquitosenglobo.com.ar
Nom : Frédéric Monti (Zarko)
Projet :
Lieu: Gardanne,France
Site web :


retour au sommaire