Mis à jour : 1er nov. 2012 Steiner VCF
amélioré
In English 
retour vers le sommaire


Description

Voici ma nouvelle version du VCF Steiner-Parker VCF. Cette fois-ci j'ai essayé d'améliorer la conception pour corriger certains problèmes du circuit original : supprimer les craquements du potentiomètre de résonance (refonte complète du circuit de résonance), dompter le comportement cahotique de l'auto-oscillation.
En fait j'ai fait ces changements alors que je dessinais les circuits analogique du MiniBruteTM d'Arturia car je voulais un filtre plein de caractère capable à la fois d'être rugueux et capable de douceur (ceci en fonction du niveau d'entrée dans le filtre filtre).





Le circuit imprimé a été dessiné pour utiliser soit un connecteur d'alimentation de Synthesizers.com ou bien un connecteur pour MOTM. Ce module peut aussi bien être alimenté en -15V/+15V ou bien -12V/+12V. Il peut donc être utilisé aussi bien dans un contexte 5U modulars ou bien Eurorack. 


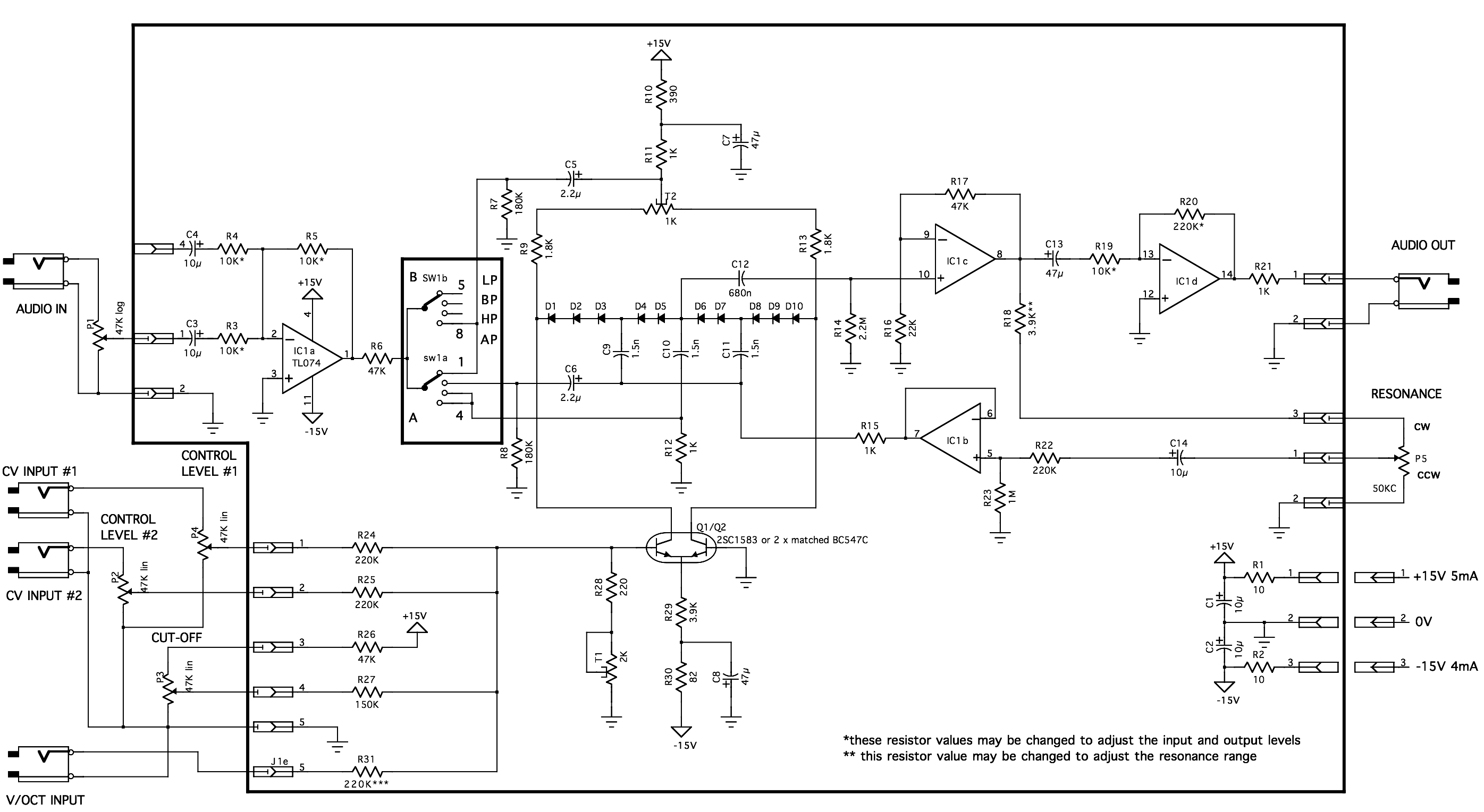
Schéma électronique







Circuit imprimé et implantation des composants



Circuit imprimé

 
Implantation des composants
5U                                     Eurorack

      
                                  




Le schéma au format PDF
Le PCB au format PDF
 
Le circuit imprimé est dessiné pour utiliser au choix un connecteur d'alimentation Synthesizers.com ou un connecteur MOTM ou Eurorack. De plus on peut soit utiliser une paire de BC547C(Q1-Q2) ou bien double transistor 2SC1583.


Liste des composants

reference
value
quantity
IC1
TL074
1
Q1,Q2
BC547C (matched pair) or one 2SC1583
2
D1,D2,D3,D4,D5,D6
D7,D8,D9,D10
1N4148 (preferably matched within 2mV)
10
R1,R2
10
2
R30
82
1
R28
220
1
R10
390
1
R11,R12,R15,R21
1K
4
R9,R13
1.8K
1
R29
3.9K
1
R18* 8.2K
1
R3*,R4*,R5*,R19*
10K  (* or another value to obtain the desired input and output levels) 4
R16
22K
1
R6,R17,R26* 47K  (* or another value for desired cut-off range)
3
R27
150K
1
R7,R8
180K
2
R20,R22,R24*,R25*,R31*
220K (* selected for V/OCT scaling)
4
R23
1M
1
R14
2.2M
1
C9,C10,C11
1.5nF (matched within 1%)
3
C12
680nF or 1µF LCC cap (polyester)
1
C5,C6
2.2µF 30V
2
C1,C2,C3,C4,C14
10µF 30V
5
C7,C8,C13
47µF 30V
3
T2
1K 1 turn trimmer
1
T1
2K 1 turn trimmer 1
P1
47K or 50K audio curve
1
P2,P3,P4
47K or 50K linear curve
3
P5
47K or 50K reverse audio curve (C curve or see note below)
1
SW1
3P4T rotary switch : 3 circuits 4 positions (make before break)
1

NOTE CONCERNANT P5 :
Le modèle est du type REVERSE AUDIO (courbe C) mais comme ici il est utilisé en diviseur potentiométrique il peut être remplacé par un potentiomètre 100K linéaire avec une résistance de 100K  connecté entre les broches MAX et CURSEUR du potentiomètre. (voir ci-dessous)

Câblage


Face avant
Panel design


silkscreening and drilling
   

Download the silkscreen mask as a PDF file

Download the silkscreen mask as a JPEG file



Réglages

Commencez par régler les trimmers à mi-course.

Réglage de la réjection du CV (trimmer T2)
  1. Réglez le potentiomètre audio sur 0.
  2. Réglez le potentiomètre de cut-off à mi-course
  3. Injectez dans l'entrée CONTROL#1 un signal carré (LFO ou VCO) à une fréquence de 50H et réglez  CONTROL LEVEL#1 sur le maximum.
  4. Connectez la sortie à un amplificateur ou un oscilloscope, vous devriez entendre un son à basse fréquence ou voir une modulation sur 'écran.
  5. Réglez T2 de façon à minimiser (et si possible faire disparaître) ce son basse fréquence. EN principe si les transistors ont été bien appariés alors le réglage de T2 doit être proche de la mi-course.
  Réglage du suivi V/OCT (trimmer T1)
  1. Raccordez un clavier CV/GATE ou bien une source réglable dans le jack V/OCT.
  2. Réglez la résonance sur l'auto-oscillation.
  3. Ajustez le trimmer 2K de façon à obtenir un suivi V/octave. Ceci doit être possible sur 3 octaves.


Références

Here are interesting links where to find schematics and infos about the Steiner VCF :
article original de Nyle Steiner que j'avais photocopié en 1978 à la BU de mon université
photocopie de l'original
article de Nyle Steiner ré-édité par votre serviteur ré-édition par yusynth
site de Ken Stone's http://www.cgs.synth.net/modules/cgs35_syntha_vcf.html
site de Motohiko Takeda http://www.aleph.co.jp/~takeda/radio/steinerVcfE.html
site de Marc Bareille's http://m.bareille.free.fr/modular1/vcf_synthacon/vcf_synthacon.htm
site RadioJunkBox http://homepage2.nifty.com/rjb/labo.htm


Visitez le site de  Nyle Steiner !
La galerie des constructeurs
Voici des photographies des modules yusynth Steiner VCF fabriqués par d'autres bricoleurs de par le monde.

Nom : Meic
Projet : Scaff beat
Lieu: Hambourg, Allemagne
Site web : http://www.myspace.com/scaffbeat
Nom : Olivier Abplanalp
Projet : Cave Studio
Lieu: Schaffhausen, Suisse
Site web : http://www.cavestudio.ch
Nom  : Patrick
Pseudo : Baronrouge
Projet modulaire: JHC live lab
Lieu : Toulon, France
Site web  : http://myspace.com/patjhc

Nom : Julien
Projet :
Lieu: France
Site web :
Nom : Sebo
Projet :
Lieu: Argentine
Site web :http://www.cosaquitosenglobo.com.ar
Nom : Frédéric Monti (Zarko)
Projet :
Lieu: Gardanne,France
Site web :


retour au sommaire