Modifié : 31 jan. 2011

Générateur d'enveloppe

ADSR

In english 
retour au sommaire


Description

Le module générateur d'enveloppe est destiné à délivrer une tension de contrôle permettant de façonner la dynamique de différents modules, par exemple le timbre d'un son peut être altéré dynamiquement en pilotant la fréquence de coupure d'un VCF et l'application à la tension de contrôle de gain d'un VCA permet de moduler l'intensité sonore.

Ce module possède une entrée : une porte (GATE) qui détermine le départ, la durée et la fin de l'enveloppe.
Les sorties délivrent la tension de commande ADSR (pour ATTACK / attaque, DECAY / chute, SUSTAIN / tenu ou maintien et RELEASE / extinction ou relachement). Quatre paramètres peuvent êtres réglés à l'aide de potentiomètres :

  • la durée d'attaque : 1ms à 10s
  • la durée de chute : 1ms à 10s
  • le niveau de maintien : 0 à 10V
  • la durée d'extinction : 1ms à 10s

Deux sorties sont disponibles : la première délivre le signal ADSR dans une plage 0 à 10V et la seconde en inversé dans une plage 0 à -10V ou de +10V à 0V selon la position d'un cavalier.

Un bouton poussoir permet de générer manuellement un signal d'enveloppe. Un voyant lumineux (LED) permet de visualiser l'évolution du signal.

La consommation en courant est 10mA pour le +15V et 3,5mA pour le -15V.

Le coeur de ce circuit est basé sur u schéma proposé par Jonathan Jacky (1980, voir les références en fin de page)

Sur le circuit imprimé j'ai ajouté un cavalier permettant de sélectionner des enveloppes rapides ou des enveloppes lentes (10x) bien sur il est possible d'y connecter un inverseur pour effectuer la commutation en façade.

De plus, maintenant deux types de connecteur d'alimentation peuvent être utilisés  : soit le MTA 6 broches type Synthesizers.com, soit le MTA96 4 broches du type MOTM.

Le module a été conçu pour travailler avec une alimentation +15V/0V/-15V mais peut-être utilisé sans modification avec une alimentation +12V/0V/-12V, cependant les niveaux de sorties seront plus bas (8V au lieu de 10V).

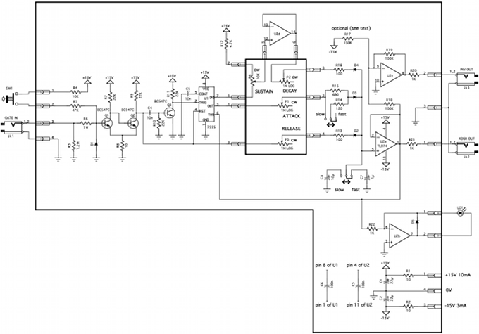
Schéma



Le schéma de ce module est relativement simple. La base du schéma repose sur une idée originale de Jonathan Jacky  parue dans Electronics ("Two-chip generator shapes synthesizerís sounds" dans Electronics n°11, septembre 1980 : 137-138). Ce coeur a servi de base à d'autres modules ADSR développés par quelques DIYers (Tom G.-EFM, René Schmitz  ).

Les trois transistors Q1 à Q3 (BC547C) servent à mettre en forme les signaux de PORTE/GATE. Les diodes D1 protègent l'entrée contre les tensions négatives. Les diodes D2 à D4 servent à canaliser les courants de charge et de décharge du condensateur de temporisation C7/C8 (1µF ou 10µF/35V tantale selon la position du cavalier). Le circuit 7555 est connecté en mode temporisateur monostable. Les deux AOPs du circuit TL072 (U2) servent respectivement de tampon de sortie (suiveur de tension) et d'inverseur du signal de sortie. Enfin, le transistor Q4 sert à piloter la LED témoin.



Circuit imprimé et disposition des composants

Dessin C.I.

Implantation des  composants





Télécharger le schéma sous la forme d'un fichier PDF
Télécharger le C.I. sous la forme d'un fichier PDF

ATTENTION! Le document est formaté pour être directement imprimé sur un mylar pour photogravure ou sur du papier "press & peel". Assurez-vous que la face imprimée soit appliquée sur la face cuivrée du C.I., le texte doit alors être lisible par transparence.

Liste des composants et détails de construction


reference
value
quantity
U1
7555 (ou autre version CMOS du NE555, n'utilisez pas le NE555 classique)
1
U2
TL074
1
Q1, Q2, Q3
BC547C
3
D1,D2,D3,D4
1N4148
4
R1,R2,R8
10 ohms
3
R13,R16
100 ohms
2
R14
120 ohms
1
R15
680 ohms
1
R20,R21,R22
1K
3
R12
4.7K
1
R4
10K
1
R7,R9,R10,R11
22K
4
R5
47K
1
R18,R19
100K
2
R17*
150K* optionelle, voir note ci-dessous inversée
1
R6
1M
1
R3
1.2M
1
P1,P2,P3
1M log
3
P4
10k lin
1
C4,C5
10n  film polyester 2
C3,C6
100nF ceramique ou  film polyester 3
C7
1µF 35V tantale 1
C8
10µF 35V tantale 1
C1,C2
22µF 35V polarisé 2
LD1
LED, faible courant
1
JK1,JK2,JK3
embase jack
3
SW1
bouton poussoir
1
R17 : définit le plage de voltage de la sortie, si vous utilisez R17 (150K) la plage de tension va de 10V (repos) à 0V (actif). Si vous n'installez pas R17 (laissez l'emplacement libre) la plage de tension va de 0V (repos) à -10V (actif).
Câblage


Option inverseur COURT/LONG


Face avant
Dessin de la face


Sérigraphie


Télécharger le typon de sérigraphie sous la forme d'un fichier PDF

Télécharger le typon de sérigraphie sous la forme d'un fichier JPEG

Réglages


Ce montage ne requiert pas de réglage particulier.

Références

  • Randall Kirschman, Electronics, Jul.1980,
  • Jonathan Jacky, Electronics, Sept.1980,
  • Örley Gàbor, Electronic Design, Aug. 1980,

retour au sommaire