Modified : mar. 12th 2009

Dual PULSE DELAY

En français
back to summary


Description

This module has two separate units that can be triggered either by one single GATE signal or by two separate GATE signals.

Each unit provides one output signal :
a delayed PULSE signal (0-10V) with a delay that can be set between 1ms and 1s;
and a pulse width that can be set between 1ms and 1s
I have improved the input circuit thanks to Jeff Brown aka Guitarfool.

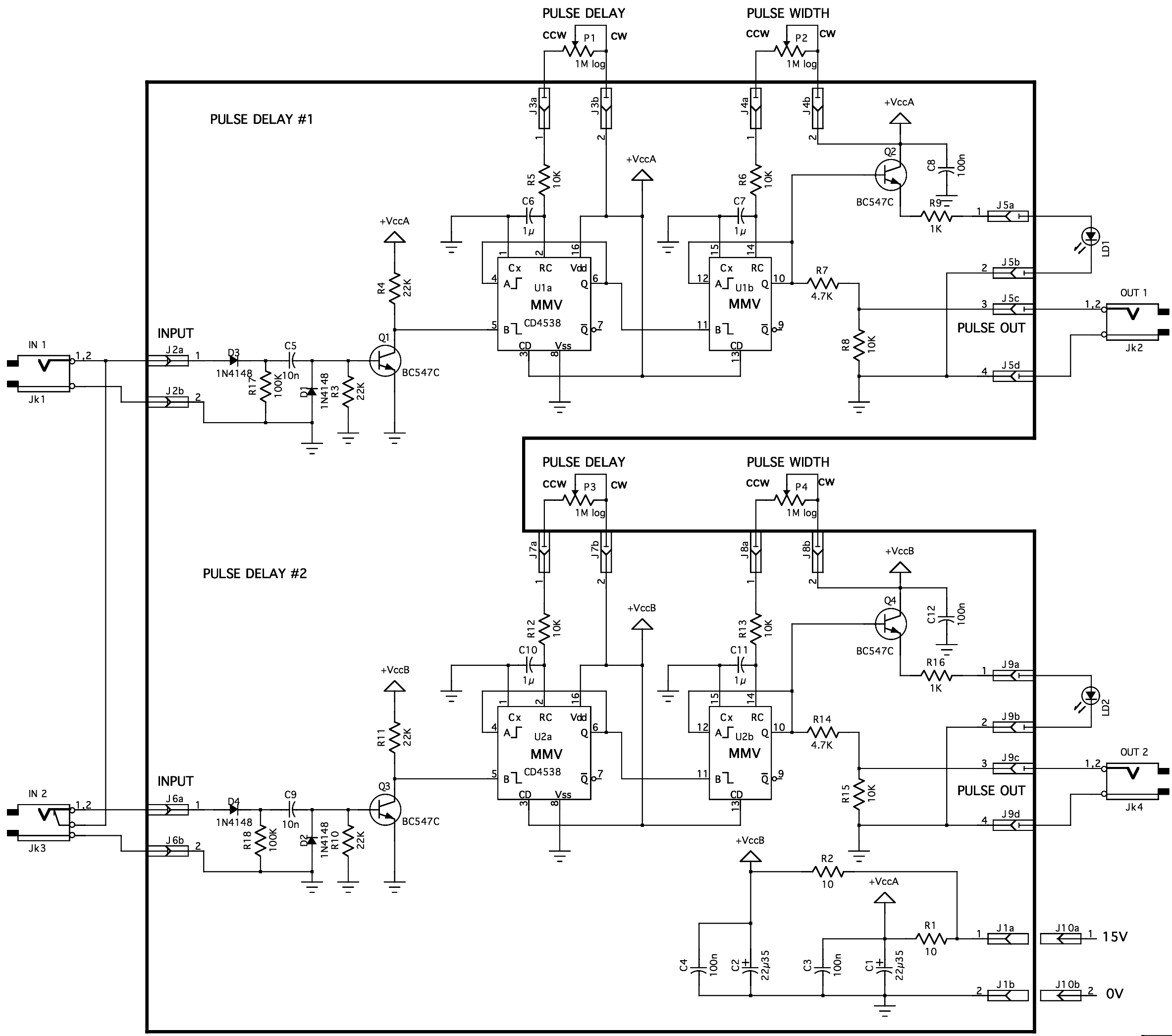
Schematic



The principle of this circuit is quite simple and rely on the use of a dual monostable CD4538 IC.
Here is how it operates : when a GATE signal (between 3V and 15V), the capacitor C5 acts as a differenciator and converts the gate signal into a brief positive pulse (width 10 ms). D1 protects the circuit from negative voltages. The brief pulse created on the rising edge of the GATE signal make Q1 briefly conductive and the voltage at its collector falls down to 0.2V. The collector is connected to the falling edge trigger pin of U1a. This triggers the monostable U1a and its output Q goes to a high level and stays there for a duration set by the RC cell built around (R5+P1)C6, P1 is a 1M log potentiometer and the delay can be set between 1ms and 1s.  After this delay Q returns to the low level and  in turn triggers  the second monostable U1b whose output Q  goes to the high level and stays
there for a duration set by the RC cell built around (R6+P2)C7, P2 is a 1M log potentiometer and the delay can be set between 1ms and 1s.  The output Q is connected to a voltage divider (R7,R8) that delivers the OUTPUT PULSE with a amplitude of 10V. The base of Q2 is connected to the Q output of U1b and drives the LD1 LED.

Printed Circuit Board and Component Layout

PCB design


Layout






Download the schematic as a PDF file 
Download the PCB as a PDF file 

WARNING ! The document is formatted to be printed directly on a mylar for photo-etching or a "press & peel" paper. Make sure that when the printed face of mylar is in contact with the copper side of the PCB, the lettering can be read normally.


List of parts and building instructions

reference
value
number
U1,U2
CD4538
2
Q1,Q2,Q3,Q4
BC547C
4
D1,D2,D3,D4
1N4148
4
R1,R2
10 ohm
2
R9,R16
1k
2
R7,R14
4.7k
2
R5,R6,R8,R12,R13,R15 10k
6
R3,R4,R10,R11
22k
4
R17,R18
100k
2
C5,C9
10nF
2
C3,C4,C8,C12
100nF
4
C6,C7,C10,C11
1µF LCC polyester film 4
C1,C2
22µF/25V electro.
2
LD1,LD2
red LED
2
P1,P2,P3,P4
1M log potentiometer
4
Jk1,Jk2,Jk3,Jk4
6.5 mm jack socket
4


Wiring




Front plate
Panel design


Silk-screening


Download the silkscreen mask as a PDF file 


Download the silkscreen mask as a  JPEG file 



Trimming


This circuit requires no setting or trimming. It must work right away.


References

Information and datasheet for CD4538 
Information and datasheet for BC547  
The DIY builders' gallery
Here are the photographs of the yusynth Noise-SH modules built by other synth geeks around the world.
Thank you  guys for sending me these nice photos.



Name  : Patrick
Pseudo : Baronrouge
Modular project: JHC live lab
Location
Toulon, France
Web site : http://myspace.com/patjhc



back to summary