Update : sept 18, 2016 Mixer - 2U variant
En français
back to summary


Description

This module is a very useful utilty module in a modular synthesizer. It offers four inputs with adjustable level, a general gain level potentiometer, a DC BIAS potentiometer, a level LED and two outputs (one of which is inverted).
The schematics is really simple and is based on very basic circuits.

With the help of Olivier Grall, I designed a CP format version of this module.
Works in +15V/-&(v as well as in +12V/-12V without change.



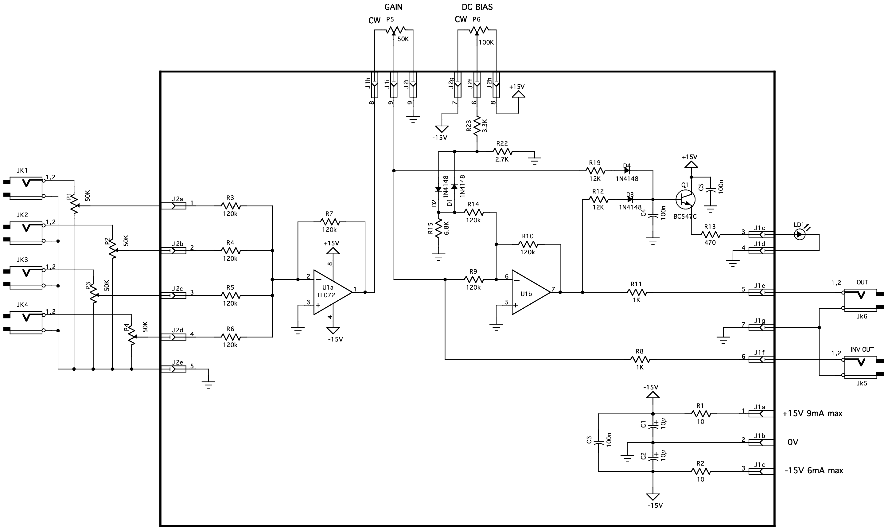
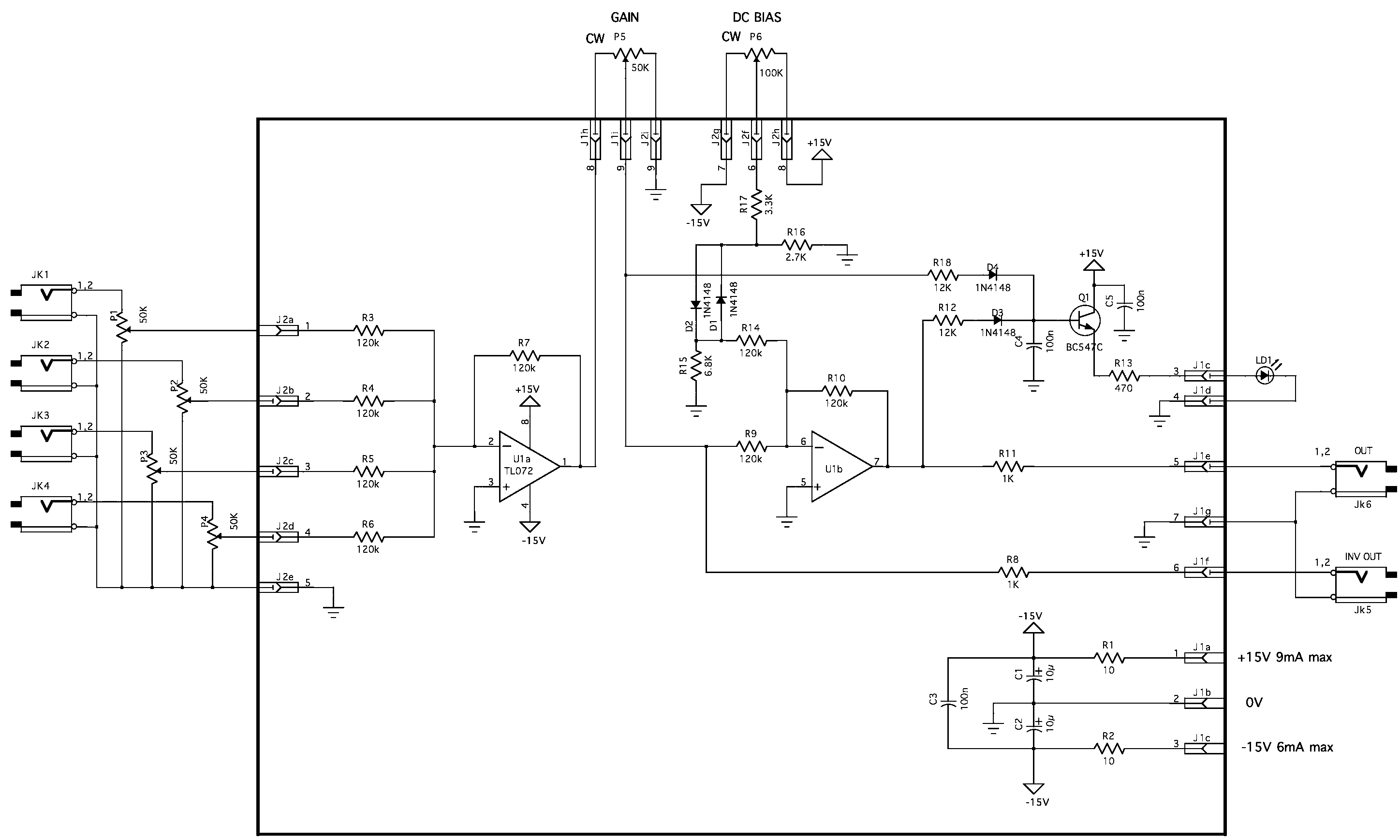
Schematic diagram



This circuit is based on very basic building blocks. U1a is a summer inverter that sums up the input signals. The U2a acts as a simple inverter. D1, D2 and C4 act as a full-wave rectifier and controls Q1 which drives the LED. P5 makes it possible to add a DC BIAS (from -5V to 5V) to the positive output only. D3 and D4 create a 0V dead zone in the middle of the run of the pot wiper.

Printed circuit board and component layout

PCB


Component layout







Download the schematic as a PDF file

Download the PCB as a PDF file

BEWARE! The document orientation is set such that it can be printed directly on "Press & peel" paper or on a mylar. In the last case, make sure that the side of the mylar with the toner lays on the copper side of the PCB.

Building instructions

reference
value
quantity
U1
TL072 or LM358 or 4558
1
Q1
BC547
1
D1, D2, D3, D4
1N4148
4
LD1
green LED
1
R1,R2
10 5%
2
R13
470 5% 1
R8,R11
1K 5% 2
R16
2.7K 5% 1
R17
3.3K 5% 1
R15
6.8K 5% 1
R12,R18
12K 5% 2
R3,R4,R5,R6,R7,R9*,R10*,R14
120K 5% , *1% or selected 8
C3,C4,C5
100n
3
C1,C2
10µF/25V
2
P1,P2,P3,P4,P5
50K lin
5
P6
100K lin
1
JK1,JK2,JK3,JK4,JK5,JK6
female jack socket
6


Wiring


Front panel
Panel design 2U



Panel design CP



Download the 2U silkscreen mask as a PDF file

Download the 2U silkscreen mask as a JPEG file

Download the CP silkscreen mask as a PDF file

Download the CP silkscreen mask as a JPEG file

Settings and trimming


No trimming is required. It must work as soon as plugged !

References



back to summary