Modified : jun 8th. 2009

J. Haible's Tau Phase Shifter

En franēais
back to summary


Description

This a great and powerful Phaser module redesigned by Jürgen Haible. Jürgen design a superb PCB and I purchased a couple from him to add this wonderful sounding beast to my yusynth set-up.

I built it according to Jürgen's instructions (see his site) and only made a few mods :
  • adapting the powering to the Synthesizers.com standard
  • using regular multilayer caps instead of SMD caps
  • adding a range switch to obtain very slow sweeps, it divides the LFO rate by 10. The switch is located the very center of the front panel.

For the schematics, BOM, wiring diagram go to Jürgen site 

You will find below the silk-screening mask of my front panel.

Modifications
On Jürgen's PCB the power filtering caps of the various IC are meant to be SMD caps soldered on the track side of the PCB. Although, it is not that difficult to solder SMD caps by traditional means, I decided I would use mere multi-layer ceramic caps that I would solder directly as a replacement for SMD caps. It works nicely as shown on the following picture.



As this module was meant to be integrated in my Yusynth modular I had to modify the power supply connection. In the yusynth modular I am using the Synthesizers.com standard. The photos below show how to proceed.

Component side : the socket must be inserted with the flat back facing outside.



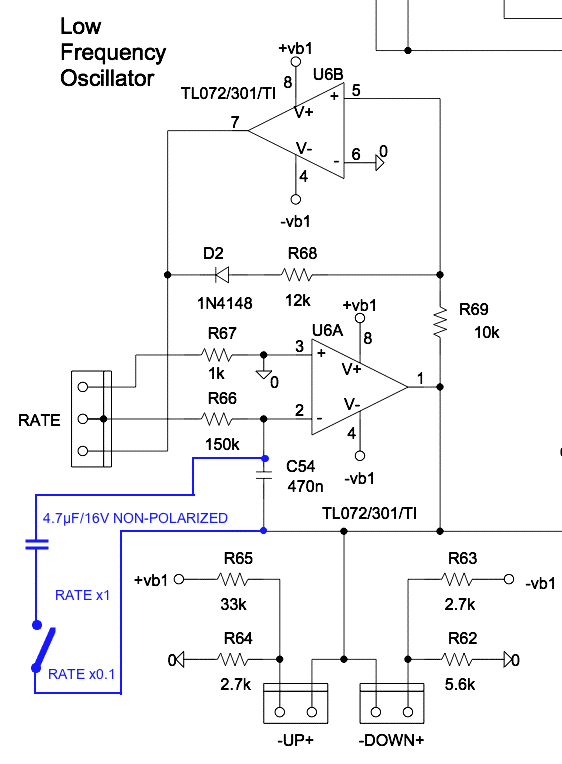
  LFO modification



This is a very simple modification, it consists in adding a large value cap in parallel  with the LFO cap (C54 : 470nF).
A switch was added to the front panel to connect or disconnect a 4.7µF/16V non-polarized chemical cap. The 4.7µf cap has one leg directly soldered to one lug of the switch, the other leg is soldered to one end of a wire which has its other end directly soldered to one pad of C54 on the PCB. The second lug of the switch is connected to a wire which has its other end
soldered to the second pad of C54 on the PCB.


Front plate
Panel design



Mask



Download the silkscreen mask as a PDF file 


Download the silkscreen mask as a  JPEG file


back to summary